
Kleiner Mikrofonverstärker, ca. 30 dB für 12 (13,8) Volt Funkgerät
Für eine Vorführung brauchten wir bei der [[LNDW|10_LNDW]] (Lange Nacht der Wissenschaften) einen kleinen Mikrofonverstärker. Er sollte nur aus ein paar Bauelementen bestehen und auch aus Platzgründen klein sein, etwa so groß wie ein Kronkorken. Auch war es erforderlich, daß es sich um vorrätige Bauelemente aus der Bastelkiste handelt, keine speziellen Bauteile bestellt werden mussten, schnell aufbaubar. Die nebenstehende Schaltung ist dabei herausgekommen.
Wer die Schaltung nachbauen möchte, kann sie natürlich auch mit konventionellen bedrahteten Bauelementen auf einer Lochrasterplatine aufbauen. Die Schaltung ist recht unkritisch, man muss sich nicht exakt an die Werte im Schaltplan halten.
MicAmp Schaltung” align=”right
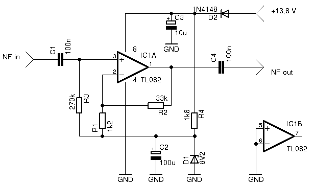
Herzstück des Verstärkers ist ein TL082.
In seinem Gehäuse befinden sich zwei Operationsverstärker, von denen nur einer benötigt wird. Deshalb ist auch im Schaltbild der zweite Operationsverstärker unbenutzt, seine beiden Eingänge sind an Masse angeschlossen. Lässt man sie offen, kein definiertes Signal an den Eingängen, könnte er ungewollt schwingen. Man muss nicht den TL082 nehmen, andere gängige Operationsverstärker wie LM1458 oder LM324 (4 x OPV) sind natürlich auch geeignet.
Operationsverstärker wollen üblicherweise eine duale Spannungsversorgung sehen.
Hat man die nicht, kann man sich eine Masse erzeugen, die etwa halbe Betriebsspannung sein sollte. Diese wird hier mit der Zenerdiode D1 und dem Widerstand R4 realisiert. Soll die Betriebsspannung der Schaltung 9 Volt betragen, sollte man für die Zenerdiode D1 4,7 oder 3,9 Volt nehmen. Der Kondensator C2, Elko oder Tantal, dient zur Glättung. Sein Wert ist unkritisch, man kann auch 47 oder 220 µF nehmen.
Die beiden Widerstände R1 und R2 bestimmen die Verstärkung.
Wie man die Verstärkung ausrechnet, ist beispielsweise bei Elko ganz gut beschrieben. Die Verstärkung berechnet sich wie folgt:
1
V = 1 + R2/R1
Setzen wir die Werte laut Schaltbild ein, 1,2 kΩ und 33 kΩ, ergibt das eine Verstärkung von 28,5. In dB umgerechnet sind das 29,1 dB, also gerundet 30 dB. Benötigt man eine höhere oder niedrigere Verstärkung, nimmt man andere Werte für R1 und R2. Man kann auch statt R1 und R2 ein Trimmpoti nehmen, wenn die Verstärkung einstellbar sein soll, z.B. 47 kΩ. Sehr hohe Verstärkungen mit einem einzelnen Operationsverstärker sollte man vermeiden, weil dann die Schaltung instabil werden kann. Benötigt man hohe Verstärkung, nimmt man besser zwei Operationsverstärkerschaltungen hintereinander.
Widerstand R3
Dieser ist notwendig, damit man am positiven Eingang einen definierten Gleichspannungspegel hat, unsere zuvor beschriebene künstliche Masse. Der Wert für R3 ist unkritisch, er sollte so etwa in der Gegend zwischen 100 kΩ und 1 MΩ betragen.
Kondensator C1 und C4
Dabei handelt es sich um reine Koppelkondensatoren. Sie dienen dazu, Gleichspannungspotentiale zu überwinden, nur die Signalspannung (Wechselspannung) zu übertragen. C1 ist eher unkritisch, bildet aber einen Tiefpass mit R3. In dem Fall liegt die Grenzfrequenz bei etwa 6 Hz. Für C1 sollte man einen Folienkondensator nehmen, Keramik geht auch. Gleiches Verhalten ergibt sich bei C4. Da muss man aufpassen, wenn am Ausgang eine recht niederohmige Last angeschlossen wird, z.B. ein Kopfhörer, dann muss der Wert von C4 deutlich erhöht werden. Nimmt man als Last 47 kΩ, z.B. LINE IN bei einem HIFI-Verstärker, ergibt sich eine Grenzfrequenz von 34 Hz, wenn man wie im Schaltbild C4 zu 100 nF wählt. Im verwendeten Fall wurde ganz auf C4 verzichtet, das Signal wurde mit einem Tastkopf 1 MΩ direkt am Ausgang abgenommen und der Eingang des angeschlossenen Oszilloskops stand auf Wechselspannung.
Diode D2
In erster Linie ist sie als Verpolungsschutz gedacht. Zusammen mit C2 gibt es jedoch noch einen netten Nebeneffekt. Schwankt die Betriebsspannung, machen sich kurzfristige negative Schwankungen weniger bemerkbar, da ja C2 speichert. Bei C2 sollte man eher mehr als 10 µF nehmen, war aber zur Zeit des Aufbaus nicht in der Bastelkiste mit ausreichender Spannungsfestigkeit. Für D2 wurde 1N4148 genommen, sehr bekannte universelle Diode. Andere ähnliche Dioden gehen auch, darf auch eine Schottky-Diode sein. Man kann auch auf D2 verzichten, wenn Verpolungsschutz nicht benötigt wird und die Betriebsspannung sauber ist.
Viel Spaß beim Nachbau,
73 es 55 de DL2JAS